Product Summary
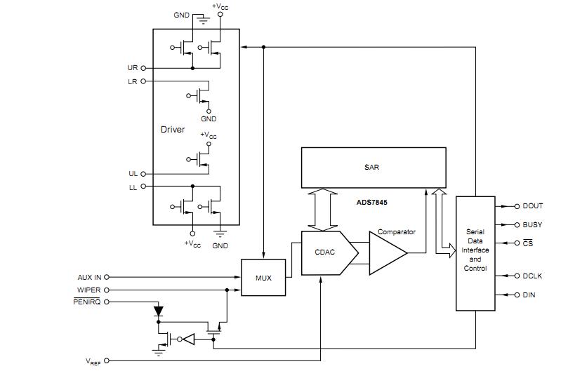
The ADS7845E is a 12-bit sampling analog-to-digital converter (ADC) with a synchronous serial interface and low on-resistance switches for driving touch screens. Typical power dissipation is 750μW at a 125kHz throughput rate and a +2.7V supply. The reference voltage (VREF) can be varied between 1V and +VCC, providing a corresponding input voltage range of 0V to VREF. The ADS7845E includes a shutdown mode which reduces typical power dissipation to under 0.5μW. The ADS7845E is guaranteed down to 2.7V operation. The applications of the ADS7845E include personal digital assistants, portable instruments, point-of-sales terminals, pagers and touch-screen monitors.
Parametrics
ADS7845E absolute maximum ratings: (1)+VCC to GND: –0.3V to +6V; (2)Analog Inputs to GND: –0.3V to +VCC + 0.3V; (3)Digital Inputs to GND: –0.3V to +VCC + 0.3V; (4)Power Dissipation: 250mW; (5)Maximum Junction Temperature: +150℃; (6)Operating Temperature Range: –40 to +85℃; (7)Storage Temperature Range: –65 to +150℃; (8)Lead Temperature (soldering, 10s): +300℃.
Features
ADS7845E features: (1)5-wire touch screen interface; (2)ratiometric conversion; (3)single supply: 2V to 5V; (4)up to 125kHz conversion rate; (5)serial interface; (6)programmable 8- or 12-bit resolution; (7)auxiliary analog inputs; (8)full power-down control.
Diagrams

| Image | Part No | Mfg | Description | ![]() |
Pricing (USD) |
Quantity | ||||||||||||
|---|---|---|---|---|---|---|---|---|---|---|---|---|---|---|---|---|---|---|
![]() |
![]() ADS7845E |
![]() Texas Instruments |
![]() Touch Screen Converters & Controllers 5-wire Touch Screen Controller |
![]() Data Sheet |
![]()
|
|
||||||||||||
![]() |
![]() ADS7845E/2K5 |
![]() Texas Instruments |
![]() Touch Screen Converters & Controllers 5-wire Touch Screen Controller |
![]() Data Sheet |
![]()
|
|
||||||||||||
![]() |
![]() ADS7845EVM-PDK |
![]() Texas Instruments |
![]() Data Conversion IC Development Tools ADS7845-PDK Eval Mod |
![]() Data Sheet |
![]()
|
|
||||||||||||
![]() |
![]() ADS7845EVM |
![]() Texas Instruments |
![]() Data Conversion IC Development Tools ADS7845 Eval Mod |
![]() Data Sheet |
![]()
|
|
||||||||||||
![]() |
![]() ADS7845EG4 |
![]() Texas Instruments |
![]() Touch Screen Converters & Controllers 5-wire Touch Screen Controller |
![]() Data Sheet |
![]()
|
|
||||||||||||
![]() |
![]() ADS7845E/2K5G4 |
![]() Texas Instruments |
![]() Touch Screen Converters & Controllers 5-wire Touch Screen Controller |
![]() Data Sheet |
![]()
|
|
||||||||||||
(China (Mainland))











