Product Summary
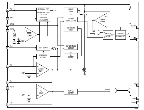
The LT1976EFE is a 200kHz monolithic buck switching regulator that accepts input voltages up to 60V. A high efficiency 1.5A, 0.2Ω switch is included on the die along with all the necessary oscillator, control and logic circuitry. Current mode topology is used for fast transient response and good loop stability. The device is available in a 16-pin TSSOP package with exposed pad leadframe for low thermal resistance. The applications of the LT1976EFE include: (1)High Voltage Power Conversion; (2)14V and 42V Automotive Systems; (3)Industrial Power Systems; (4)Distributed Power Systems; (5)Battery-Powered Systems.
Parametrics
LT1976EFE absolute maximum ratings: (1)VIN, SHDN, BIAS: 60V; (2)BOOST Pin Above SW: 35V; (3)BOOST Pin Voltage: 68V; (4)SYNC, CSS, PGFB, FB: 6V; (5)Operating JunctionTemperature Range: -40℃ to 125℃; (6)Storage Temperature Range: -65℃ to 150℃; (7)Lead Temperature (Soldering, 10 sec): 300℃.
Features
LT1976EFE features: (1)Wide Input Range: 3.3V to 60V; (2)1.5A Peak Switch Current; (3)Burst Mode Operation: 100μA Quiescent Current; (4)Low Shutdown Current: IQ < 1μA; (5)Power Good Flag with Programmable Threshold; (6)Load Dump Protection to 60V; (7)200kHz Switching Frequency; (8)Saturating Switch Design: 0.2Ω On-Resistance; (9)Peak Switch Current Maintained Over Full Duty Cycle Range; (10)1.25V Feedback Reference Voltage; (11)Easily Synchronizable; (12)Soft-Start Capability; (13)Small 16-Pin Thermally Enhanced TSSOP Package.
Diagrams

| Image | Part No | Mfg | Description | ![]() |
Pricing (USD) |
Quantity | ||||||||||
|---|---|---|---|---|---|---|---|---|---|---|---|---|---|---|---|---|
![]() |
![]() LT1976EFE |
![]() |
![]() IC REG BUCK ADJ 1.5A 16TSSOP |
![]() Data Sheet |
![]()
|
|
||||||||||
![]() |
![]() LT1976EFE#PBF |
![]() |
![]() IC REG BUCK ADJ 1.5A 16TSSOP |
![]() Data Sheet |
![]()
|
|
||||||||||
![]() |
![]() LT1976EFE#TR |
![]() |
![]() IC REG BUCK ADJ 1.5A 16TSSOP |
![]() Data Sheet |
![]()
|
|
||||||||||
![]() |
![]() LT1976EFE#TRPBF |
![]() |
![]() IC REG BUCK ADJ 1.5A 16TSSOP |
![]() Data Sheet |
![]()
|
|
||||||||||
(China (Mainland))









