Product Summary
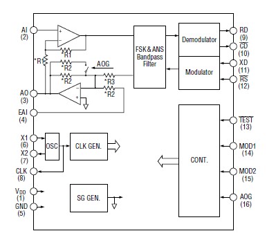
The M7512B is a 1200 bps Half Duplex FSK Modem. It is useful for the ITU-T V.23 modem, for examples, low cost built-in modems, telecontrol systems, home security systems, etc. The device needs two power supplies, +5 V for digital and +12 V for analog. The M7512B works with single rail +3 V to +5 V and low power consumption.
Parametrics
M7512B absolute maximum ratings: (1)On the conditions of Ta = 25℃, with respect to GND, Power Supply Voltage VDD: –0.3 to +7 V; (2)On the conditions of Ta = 25℃, with respect to GND, Input Voltage VIN: –0.3 to VDD + 0.3 V; (3)Storage Temperature TSTG: –55 to +150 ℃.
Features
M7512B features: (1)Conforms to ITU-T V.23, 1200 bps Half Duplex; (2)Conforms to ITU-T V.23, 75 bps transmitter; (3)Single Power Supply: +3 V to +5 V; (4)Low Power Consumption Operating Mode: 25 mW Typ.; Power Down Mode: 0.1 mW Max.; (5)Line Hybrid Circuit on Chip; (6)Line Direct Drive Capability of Analog Output; (7)3.579545 MHz Crystal Oscillator; (8)Digital Interface: TTL.
Diagrams

![]() |
![]() M75189AP |
![]() Other |
![]() |
![]() Data Sheet |
![]() Negotiable |
|
||||
![]() |
![]() M75179P |
![]() Other |
![]() |
![]() Data Sheet |
![]() Negotiable |
|
||||
![]() |
![]() M75178P |
![]() Other |
![]() |
![]() Data Sheet |
![]() Negotiable |
|
||||
![]() |
![]() M75177P |
![]() Other |
![]() |
![]() Data Sheet |
![]() Negotiable |
|
||||
![]() |
![]() M75176P |
![]() Other |
![]() |
![]() Data Sheet |
![]() Negotiable |
|
||||
(China (Mainland))








