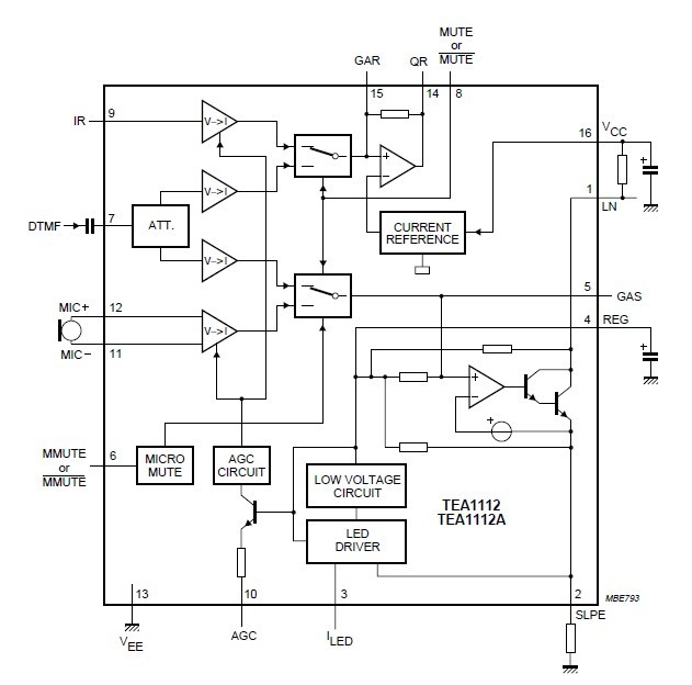
Product Summary
The TEA1112AT is a bipolar integrated circuit that performs all speech and line interface functions required in fully electronic telephone sets. It performs electronic switching between speech and dialling. The TEA1112AT operates at a line voltage down to 1.6 V DC (with reduced performance) to facilitate the use of telephone sets connected in parallel. A current (proportional to the line current and internally limited to a typical value of 19.5 mA) is available to drive an LED which indicates the on-hook/off-hook status. The microphone amplifier of TEA1112AT can be disabled during speech condition by means of a microphone mute function. All statements and values refer to all versions include TEA1112AT unless otherwise specified.
Parametrics
TEA1112AT absolute maximum ratings: (1)positive continuous line voltage: VEE - 0.4 to 12 V; (2)repetitive line voltage during switch-on or line interruption; (3)VEE: - 0.4 to 13.2 V; (4)Vn(max) maximum voltage on pins ILED, SLPE VEE: - 0.4 to VLN + 0.4 V; (5)maximum voltage on all other pins: VEE - 0.4 to VCC + 0.4 V; (6)Iline line current RSLPE= 20 W; see Figs 12 and 13: - 140 mA; (7)Ptot total power dissipation Tamb = 75 ℃: - 416 mW; (8)Tstg IC storage temperature: -40 to +125 ℃; (9)Tamb operating ambient temperature: -25 to +75 ℃.
Features
TEA1112AT features: (1)Low DC line voltage; operates down to 1.6 V (excluding polarity guard); (2)Voltage regulator with adjustable DC voltage; (3)Provides a supply for external circuits; (4)Symmetrical high impedance inputs (64 kW) for dynamic, magnetic or piezo-electric microphones; (5)Asymmetrical high impedance input (32 kW) for electret microphones; (6)DTMF input with confidence tone; (7)Mute input for pulse or DTMF dialling (MUTE for TEA1112 and MUTE for TEA1112A); (8)Receiving amplifier for dynamic, magnetic or piezo-electric earpieces; (9)AGC line loss compensation for microphone and earpiece amplifiers; (10)LED on-hook/off-hook status indication; (11)Microphone mute function (MMUTE for TEA1112 and MMUTE for TEA1112A).
Diagrams

![]() |
![]() TEA1007 |
![]() Other |
![]() |
![]() Data Sheet |
![]() Negotiable |
|
||||
![]() |
![]() TEA100M1CBK-0512P |
![]() Lelon |
![]() Aluminum Electrolytic Capacitors - Leaded 16V 10uF 20% |
![]() Data Sheet |
![]() Negotiable |
|
||||
![]() |
![]() TEA100M1CTR-0512P |
![]() Lelon |
![]() Aluminum Electrolytic Capacitors - Leaded 16V 10uF 20% |
![]() Data Sheet |
![]() Negotiable |
|
||||
![]() |
![]() TEA100M1EBK-0512P |
![]() Lelon |
![]() Aluminum Electrolytic Capacitors - Leaded 25V 10uF 20% |
![]() Data Sheet |
![]() Negotiable |
|
||||
![]() |
![]() TEA100M1ETR-0512P |
![]() Lelon |
![]() Aluminum Electrolytic Capacitors - Leaded 25V 10uF 20% |
![]() Data Sheet |
![]() Negotiable |
|
||||
![]() |
![]() TEA100M1HBK-0512P |
![]() Lelon |
![]() Aluminum Electrolytic Capacitors - Leaded 50V 10uF 20% |
![]() Data Sheet |
![]() Negotiable |
|
||||
(China (Mainland))









